Instance Verification Kit (IVK)
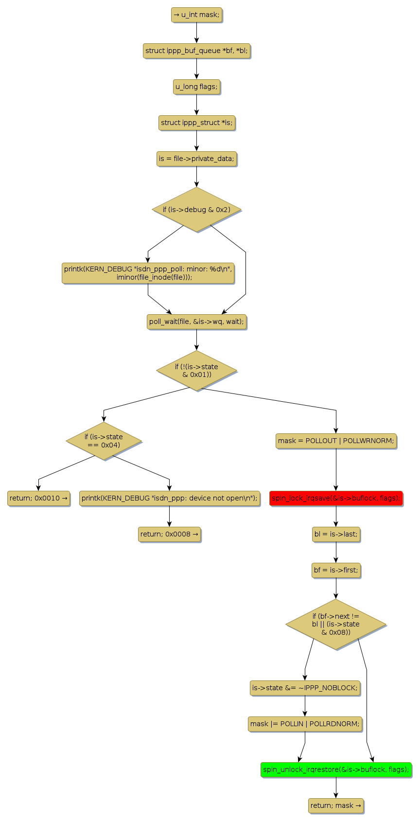
spin lock @ [17887+39+/linux-3.19-rc1/drivers/isdn/i4l/isdn_ppp.c]
Instance Signature: buflock
|
The Matching Pair Graph:
|
|
Function Name
|
Control Flow Graph (CFG)
|
Events Flow Graph (EFG)
|
Source Correspondence
|
|
isdn_ppp_poll
|
|
|
[17283+13+/linux-3.19-rc1/drivers/isdn/i4l/isdn_ppp.c]
|